Add a new subscription
POST /v1/subscriptionsThis endpoint enables clients to add new subscriptions to the system for the authenticated user. It returns an array of success responses for newly added subscriptions, and an array of failure responses for subscriptions that couldn’t be added.
| Field | Type | Required? | Description |
|---|---|---|---|
feed_url | String | Yes | The URL of the podcast RSS feed |
guid | String | Yes | The globally unique ID of the podcast |
is_subscribed | Boolean | Yes | Whether the user is subscribed to the podcast |
subscription_changed | Datetime | Yes | The date on which the is_subscribed field was last updated. Presented in ISO 8601 format |
Request parameters
Section titled “Request parameters”The client MUST provide a list of objects containing the following parameters:
| Field | Type | Required? | Description |
|---|---|---|---|
feed_url | String | Yes | The URL of the podcast RSS feed. The client must provide a protocol (for example: http or https) and preserve any parameters |
guid | String | No | The GUID found in the podcast RSS feed |
{ "subscriptions": [ { "feed_url": "https://example.com/rss1" }, { "feed_url": "https://example.com/rss2" }, { "feed_url": "https://example.com/rss3" }, { "feed_url": "https://example.com/rss4", "guid": "2d8bb39b-8d34-48d4-b223-a0d01eb27d71" } ]}<?xml version="1.0" encoding="UTF-8"?><subscriptions> <subscription> <feed_url>https://example.com/feed1</feed_url> </subscription> <subscription> <feed_url>https://example.com/feed2</feed_url> </subscription> <subscription> <feed_url>https://example.com/feed3</feed_url> </subscription> <subscription> <feed_url>https://example.com/feed4</feed_url> <guid>2d8bb39b-8d34-48d4-b223-a0d01eb27d71</guid> </subscription></subscriptions>Server-side behavior
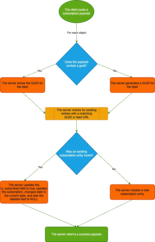
Section titled “Server-side behavior”When new feeds are posted to the server, the server MUST return a success response to the client immediately to acknowledge the request. To ensure that data can be returned immediately, the following flow MUST be followed:
- The client sends a payload to the server
- For each object in the payload, the server does the following:
- Checks if there’s a
guidentry in the payload- If a
guidis present, the server stores theguidfor later use - If no
guidis present, the server generates aguidfor later use
- If a
- Checks to see if there is an existing entry with the same
guidorfeed_url- If an existing entry is found, the server sets the
is_subscribedfield totrueand updates thesubscription_changeddate to the current date. If thedeletedfield is populated, the field is set toNULLto show that the subscription is active - If no existing entry is found, the server creates a new subscription entry
- If an existing entry is found, the server sets the
- Checks if there’s a
- The server returns a success payload containing the subscription information for each object in the request payload.

Subscription GUID update
Section titled “Subscription GUID update”If the client doesn’t send a guid in the subscription payload, the server MUST create one immediately to ensure the following:
- Each entry has an associated
guid - The client receives a success response as quickly as possible
Once this is done, the server SHOULD asynchronously verify that there isn’t a more authoritative GUID available. The following flow should be used:
- The server fetches and parses the RSS feed to search for a
guidfield in thepodcastnamespace. - If a more authoritative
guidis found, the server must update the subscription entry as follows:- Create a new subscription entry with the new
guid - Update the
new_guidfield in the existing entry to point to the newguid - Update the
guid_changedfield in the existing entry to the current date
- Create a new subscription entry with the new

Example request
Section titled “Example request”$ curl --location '/subscriptions' \--header 'Content-Type: application/json' \--data '{"subscriptions": [ { "feed_url": "https://example.com/feed1" }, { "feed_url": "https://example.com/feed2" }, { "feed_url": "https://example.com/feed3" }, { "feed_url": "example.com/feed4", "guid": "2d8bb39b-8d34-48d4-b223-a0d01eb27d71" }]}'$ curl --location '/subscriptions' \--header 'Content-Type: application/xml' \--data '<?xml version="1.0" encoding="UTF-8"?><subscriptions> <subscription> <feed_url>https://example.com/feed1</feed_url> </subscription> <subscription> <feed_url>https://example.com/feed2</feed_url> </subscription> <subscription> <feed_url>https://example.com/feed3</feed_url> </subscription> <subscription> <feed_url>example.com/feed4</feed_url> <guid>2d8bb39b-8d34-48d4-b223-a0d01eb27d71</guid> </subscription></subscriptions>'Example 200 response
Section titled “Example 200 response”{ "success": [ { "feed_url": "https://example.com/rss1", "guid": "8d1f8f09-4f50-4327-9a63-639bfb1cbd98", "is_subscribed": true, "subscription_changed": "2023-02-23T14:00:00.000Z" }, { "feed_url": "https://example.com/rss2", "guid": "968cb508-803c-493c-8ff2-9e397dadb83c", "is_subscribed": true, "subscription_changed": "2023-02-23T14:00:00.000Z" }, { "feed_url": "https://example.com/rss3", "guid": "e672c1f4-230d-4ab4-99d3-390a9f835ec1", "is_subscribed": true, "subscription_changed": "2023-02-23T14:00:00.000Z" } ], "failure": [ { "feed_url": "example.com/rss4", "message": "No protocol present" } ]}<?xml version="1.0" encoding="UTF-8"?><subscriptions> <success> <feed_url>https://example.com/rss1</feed_url> <guid>8d1f8f09-4f50-4327-9a63-639bfb1cbd98</guid> <is_subscribed>true</is_subscribed> <subscription_changed>2023-02-23T14:00:00.000Z</subscription_changed> </success> <success> <feed_url>https://example.com/rss2</feed_url> <guid>968cb508-803c-493c-8ff2-9e397dadb83c</guid> <is_subscribed>true</is_subscribed> <subscription_changed>2023-02-23T14:00:00.000Z</subscription_changed> </success> <success> <feed_url>https://example.com/rss3</feed_url> <guid>e672c1f4-230d-4ab4-99d3-390a9f835ec1</guid> <is_subscribed>true</is_subscribed> <subscription_changed>2023-02-23T14:00:00.000Z</subscription_changed> </success> <failure> <feed_url>example.com/rss4</feed_url> <message>No protocol present</message> </failure></subscriptions>